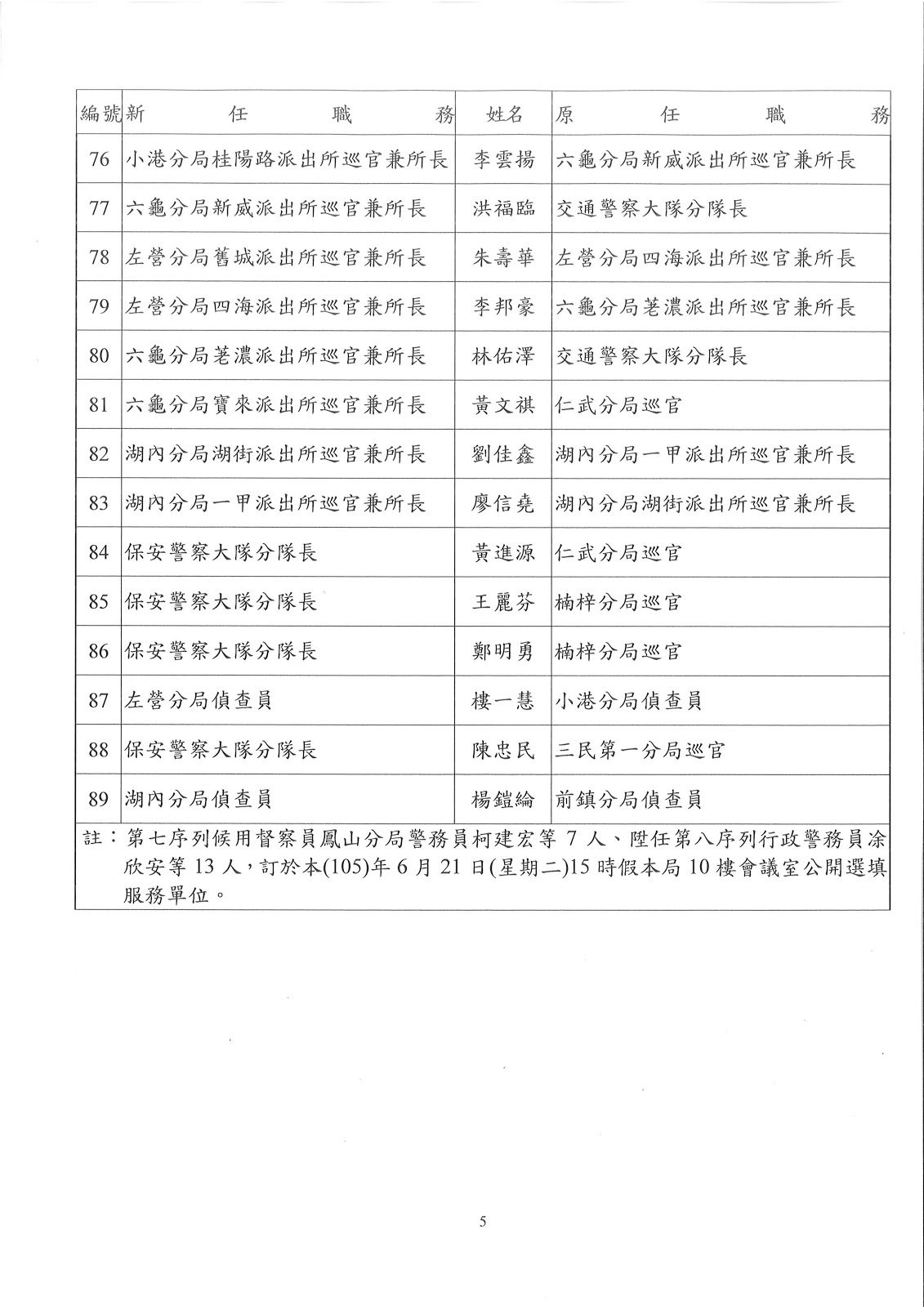
基於現階段推動治安工作需要,以有效發揮整體治安功能,經本局陳局長召集副局長、主任秘書、督察長、人事室主任、刑事警察大隊大隊長等相關業務主管召開人事評議會,就現有及遞遺職缺,經與會人員充分討論,依品操學能、職務歷練、工作績效、專業能力及適才適所等職務陞遷原則,並參酌各單位主官(管)保薦意見,總計遷調人員共計89人,調整情形如下,並統一訂於本(105)年6月23日(星期四)15時前辦妥離到職手續:
2016年6月23日 星期四
訂閱:
張貼留言 (Atom)
各單位新聞
三民一分局
(6)
三民二分局
(3)
中和一分局
(1)
中央警察大學
(1)
中山分局
(2)
中正一分局
(4)
中正二分局
(3)
保安警察第二總隊
(1)
保安警察第五總隊
(1)
保安警察第六總隊
(13)
內政部
(5)
全國模範警察
(1)
刑事警察局
(21)
前鎮分局
(3)
南投縣政府警察局
(17)
員林分局
(1)
嘉市第二分局
(2)
嘉義市政府警察局
(14)
嘉義市第二分局
(5)
嘉義縣民雄分局
(3)
嘉義縣水上分局
(14)
嘉義縣警察局
(47)
國道公路警察局
(7)
埔里分局
(2)
基隆市警察局
(16)
基隆第三分局
(2)
大安分局
(5)
宜蘭分局
(2)
宜蘭縣三星分局
(13)
宜蘭縣政府警察局
(16)
宜蘭縣礁溪分局
(1)
宜蘭縣蘇澳分局
(1)
屏東縣內埔分局
(2)
屏東縣刑警大隊
(7)
屏東縣屏東分局
(21)
屏東縣恆春分局
(1)
屏東縣政府警察局
(147)
屏東縣政府警察局東縣政府警察局
(1)
屏東縣東港分局
(65)
屏東縣潮州分局
(132)
屏東縣萬丹分局
(1)
屏東縣里港分局
(13)
彰化縣刑警大隊
(1)
彰化縣和美分局
(16)
彰化縣警察局
(21)
彰化縣鹿港分局
(1)
文山第一分局
(1)
新北市三重分局
(1)
新北市保安警察大隊
(9)
新北市土城分局
(4)
新北市政府警察局
(76)
新北市新莊分局
(3)
新北市板橋分局
(12)
新北市樹林分局
(37)
新北市永和分局
(1)
新北市海山分局
(8)
新北市淡水分局
(8)
新北市蘆洲分局
(2)
新竹市警察局
(8)
新竹縣政府警察局
(23)
新竹縣橫山分局
(1)
桃園市中壢分局
(3)
桃園市大園分局
(2)
桃園市平鎮分局
(2)
桃園市政府警察局
(56)
桃園市桃園分局
(28)
桃園市蘆竹分局
(9)
桃園市龜山分局
(21)
竹東分局
(4)
臺中市和平分局
(9)
臺中市太平分局
(2)
臺中市政府警察局
(278)
臺中市東勢分局
(8)
臺中市清水分局
(5)
臺中市第三分局
(327)
臺中市第二分局
(82)
臺中市第五分局
(9)
臺中市第六分局
(3)
臺中市第四分局
(18)
臺中市豐原分局
(1)
臺中市霧峰分局
(1)
臺中港務警察總隊
(56)
臺北市交通警察大隊
(3)
臺北市保安警察大隊
(21)
臺北市內湖分局
(5)
臺北市北投分局
(62)
臺北市南港分局
(7)
臺北市士林分局
(3)
臺北市大同分局
(9)
臺北市大安分局
(4)
臺北市政府警察局
(108)
臺北市松山分局
(17)
臺北市萬華分局
(1)
臺南市刑警大隊
(13)
臺南市政府警察局
(74)
臺南市新化分局
(1)
臺南市永康分局
(21)
臺南市第二分局
(68)
臺南市第五分局
(2)
臺南市第四分局
(7)
臺南市麻豆分局
(1)
臺東縣大武分局
(1)
臺東縣警察局
(8)
臺東縣關山分局
(3)
臺灣警察專科學校
(2)
花蓮縣吉安分局
(93)
花蓮縣新城分局
(16)
花蓮縣玉里分局
(35)
花蓮縣花蓮分局
(33)
花蓮縣警察局
(162)
花蓮縣鳳林分局
(43)
苓雅分局
(5)
苗栗縣竹南分局
(2)
苗栗縣警察局
(5)
虎尾分局
(3)
警政署
(95)
鐵路警察局
(3)
雲林縣刑警大隊
(1)
雲林縣北港分局
(94)
雲林縣斗六分局
(61)
雲林縣斗南分局
(8)
雲林縣臺西分局
(140)
雲林縣虎尾分局
(46)
雲林縣警察局
(306)
高雄市仁武分局
(6)
高雄市六龜分局
(4)
高雄市刑警大隊
(2)
高雄市左營分局
(3)
高雄市政府警察局
(64)
高雄市旗山分局
(1)
高雄市楠梓分局
(9)
高雄市苓雅分局
(2)
高雄市鳳山分局
(4)
高雄市鼓山分局
(3)
高雄港務警察總隊
(3)





沒有留言:
張貼留言